E-Governance makes the process of obtaining government licenses more streamlined and efficient. In this show case project, we will brief explain the current process and challenges in the process of issuing e-licenses to applicants. We also cover the solution blueprint using the R3 Corda platform and the benefits thereof.
The E-License process consists of the following steps:

The first step in the process is the registration of the applicant, where the applicant undergoes a sign-up to create an account. Provides their personal information such as Name, Cell number, email address, Company name and Certificate of Incorporation.
The e-Governance admin shall review the applicant’s details and approve the login credentials on the portal.
Once the registration process is completed, the applicant can create an application for the license, stating the purpose of the license. At a minimum the applicant provides the following information:
The applicant submits the application along with all the necessary documents on the e-Governance portal for processing.
| Area | Description |
| Proof of identity | This could be a government-issued ID such as a passport, driver’s license, or national ID card. |
| Proof of residency | This could be a utility bill or bank statement that shows your name and address. |
| Educational qualifications | If the license requires a certain level of education, you may need to provide transcripts or diplomas. |
| Professional qualifications | If the license requires specific professional qualifications, you may need to provide proof of those qualifications. |
| Work experience | If the license requires a certain amount of work experience, you may need to provide a resume or work history. |
| Criminal background check | Some licenses may require a criminal background check, in which case you may need to provide a police clearance certificate or similar documentation. |
Applicants pay the license fees as specified in the application form.
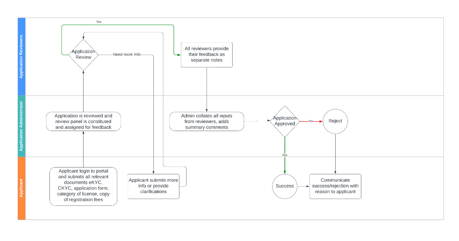
A review panel then assigns the application, evaluating the mentioned credentials and experience. The panel may also request for additional information from the applicant during the evaluation process. Each individual panel member provides their written feedback on the application and marks the review as complete.
The admin tracks the progress of the application in various stages of review, generates a weekly report and shares with the higher ups. Admin also sends reminder to the review panel members on the deadlines and extend it on a case to case basis. Upon completion of all the reviews, admin collates all the feedback, adds own review comments and marks it as complete. They send the recommendation for a decision to higher-ups for ratification.
Finally, the applicant receives the acceptance or rejection of their application for the e-license.
The manual process of issuing e-licenses as part of e-governance processes poses several challenges, including:
| Challenge | Description |
| Time-consuming | The process of issuing e-licenses is time-consuming, and it can take weeks or even months to complete the process. |
| Paper-based | A paper-based process is susceptible to errors and can lead to delays in issuing licenses. |
| High cost | The manual process requires a large number of staff to manage, which increases the cost of issuing licenses. |
| Limited accessibility | This limited process in terms of accessibility is only available during working hours and only accessible to people who can physically visit the licensing office. |
| Lack of transparency | The manual process lacks transparency, making it difficult for applicants to track the status of their application. |
| Security concerns | This process is susceptible to fraud and corruption, which can compromise the integrity of the licensing process. |
| Inefficiency | The manual process can lead to inefficiencies and errors, resulting in delays and rework, which can be costly for both the government and the applicants. |
The use of R3 Corda platform to implement has simplified the various manual processes involved in the issuance of licenses. They use the platform to convert the traditional business flows into Corda flows and implement them using Java, which is more efficient and secure.
The platform allows for the creation of smart contracts, which automate the process of verifying the identity and documents of the applicant, match the criteria based on the category of application for e-licensing operations. The use of smart contracts also ensures that the entire process is transparent and auditable.
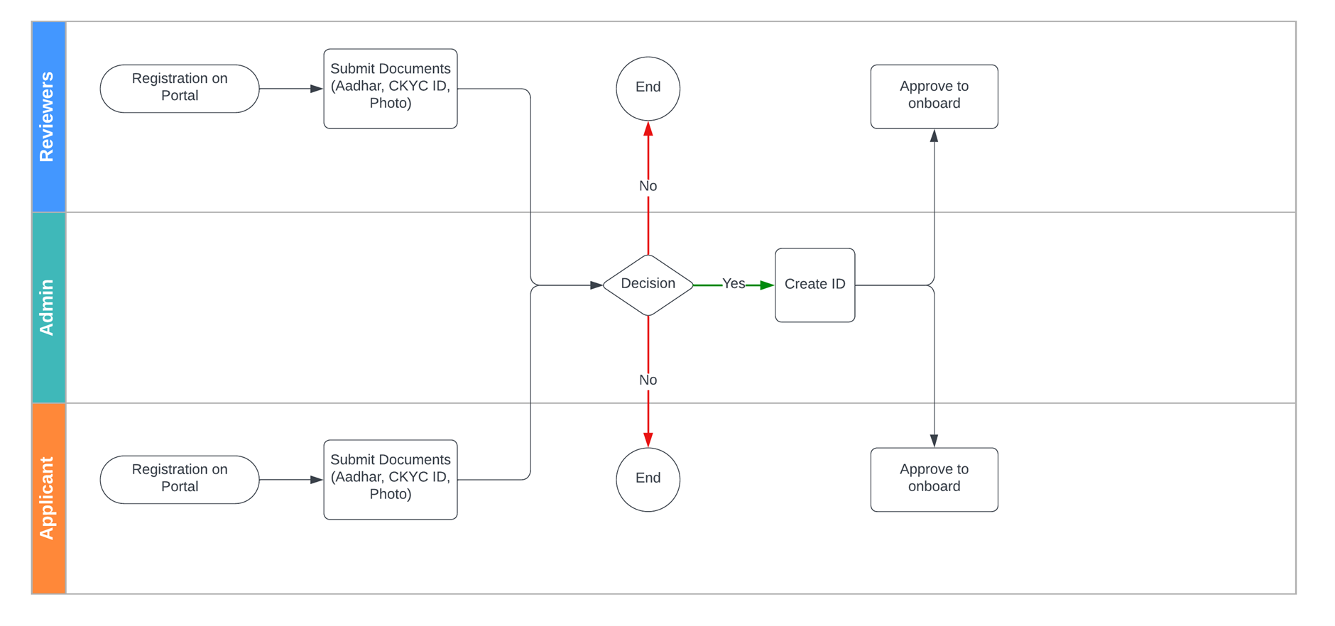
Platform Registration
The e-licensing application process is broken into a process flow with 3 major players namely, applicant, admin and the reviewers. First, the applicant registers themselves on the R3 Corda platform. The individual panel members also undergo a registration process.

Application Submission
Next, the applicant submits the application for e-license with all relevant details. The admin reviews the application and assigns it to a review panel. The various stages of processing the application is converted into Corda flows to record all the interactions among the players. See the figure below as a reference.

The applicant, admin and the reviewers can watch the various stages of processing of the application using the respective logins provided by the portal admin.
R3 Corda is a platform designed specifically for enterprise use cases, including e-licensing. Some of the benefits of using R3 Corda platform to implement the e-licensing process include:
R3 Corda provides a secure and tamper-proof platform for e-licensing, ensuring the integrity and confidentiality of sensitive data.
R3 Corda platform is designed to automate many of the processes involved in e-licensing, reducing the time and cost of processing licenses.
R3 Corda platform streamlines the application process and make it easier for citizens to apply for licenses from different countries and jurisdictions.
The R3 Corda platform is an ideal choice for e-licensing implementation. It can handle large volumes of licensing transactions, and upgrade the platform as needed to meet evolving requirements.
Grep Digital in collaboration with fractal team, created a solution blueprint to implement E-Licensing using the R3 Corda platform that simplifies various manual processes involved in the issuance of licenses. This helps to reduce the time it takes to process an application. The platform also establishes traceability in the processing of applications, creating immutable records that anyone can audit at any time. Overall, the solution platform makes the process of obtaining licenses more efficient and secure for both the applicants and the e-Governance authorities.
Contact us for more such digital transformation experiences to keep you ahead of the competition.
Introduction One of India’s largest early-stage funding platforms was growing rapidly but struggling to manage investor onboarding, compliance, and investment workflows at sc
Read more
At Grep Digital, we continuously look for ways to adopt modern technologies to solve some earlier problems or upgrade from legacy systems. The contact center is one such area where
Read more
Introduction In today’s rapidly evolving educational landscape, technology plays a critical role in increasing administrative efficiency and improving learning outcomes. Enterpr
Read more
The automotive industry is undergoing a significant transformation with the integration of Internet of Things (IoT) technology into vehicle management systems. The IoT has revoluti
Read more
Introduction In today’s fast-evolving digital landscape, businesses must continuously adapt to meet changing consumer expectations—particularly in experience-driven sectors li
Read more
Technogrep Solutions LLP
HD-022, WeWork Pavilion, 62/63 The Pavilion Church Street, MG Road, Bangalore, India-560001

